Skip to content

Timely access to treatment

Last updated: 14 April 2024
1/1
  1. Content:
Content:

Key points

Content:

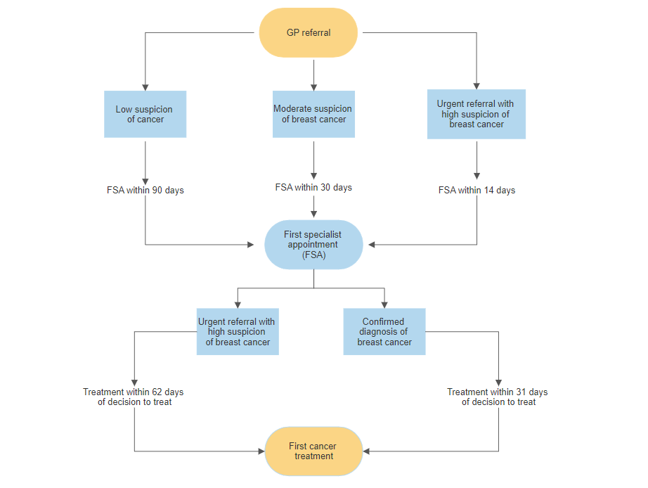
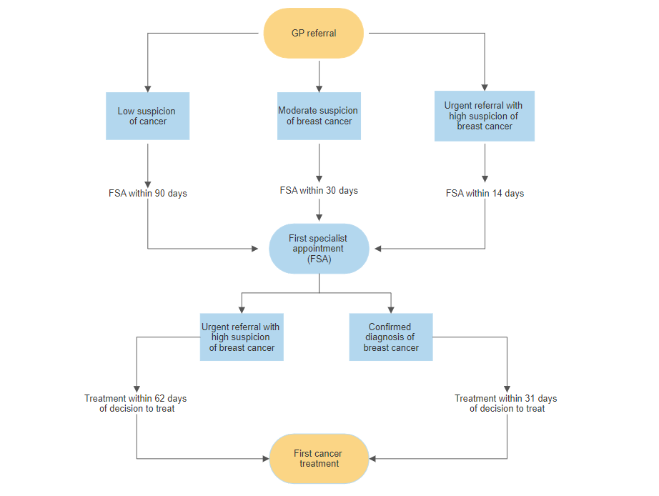
Faster Cancer Treatment standards

This standard is for patients whose symptoms are assessed as ‘high suspicion of cancer’ who require specialist assessment within two weeks. Under this programme, timeframes are as follows:

  • 31 days from decision to treat to first treatment
  • 62 days from receipt of request to first treatment.

Faster Cancer Treatment pathway

View larger

Timely access to treatment

Timely access to treatment guidelines:

Neo-adjuvant therapy

  • Women with inflammatory breast cancer are recommended to have neo-adjuvant chemotherapy. They should have their FSA with a medical oncologist within two weeks of receipt of referral.

Adjuvant therapy

  • Women requiring adjuvant therapy have a referral made to a non-surgical cancer treatment provider within 14 days of surgery for breast cancer.
  • Women recommended chemotherapy by their multi-disciplinary team, and who are fit to receive treatment, commence systemic treatment within six weeks of surgery.
    • Women with high-risk breast cancers (e.g. lymph node involvement of four or more lymph nodes) commence treatment within two calendar weeks from the decision to treat (where they are accepted and fit to receive treatment)
  • Women recommended radiation therapy (where chemotherapy is not part of their treatment plan) have their FSA with a radiation oncologist within two weeks of receipt of referral.
  • Women commence radiation therapy within six weeks of surgery (once the surgical site has healed).
  • All women (once fit to receive it) commence treatment within four weeks of being ready to treat or earlier, depending on urgency
  • For women receiving both chemotherapy and radiation therapy, the latter should commence one month after the last dose of chemotherapy.

Pathways for timely access

The following pathways are taken from Standards of Service Provision for Breast Cancer Patients in New Zealand.

Simple pathway

View larger

Mastectomy with immediate reconstruction pathway

View larger

Complex pathway

View larger

Was this article helpful?

Suggest an edit

Suggest an edit

Would additional content be helpful on this page? Email suggestions and feedback to intouch@bcf.org.nz. Thank you.

This field is optional
(e.g.+6421 000 0000)